武汉植物园研究人员在西藏东南部发现凤仙花属植物一新种,并将其命名为:察隅凤仙花(Impatiens zayuensis S. Peng, G.W. Hu & Q.F. Wang)(图1)。相关研究成果近期在植物分类学期刊Phytotaxa上正式发表。
凤仙花属隶属于凤仙花科,全世界有超过1000种,我国记载超过300种,主要分布在我国的西南山区,其中又以云南、四川、贵州和西藏的种类最为丰富。
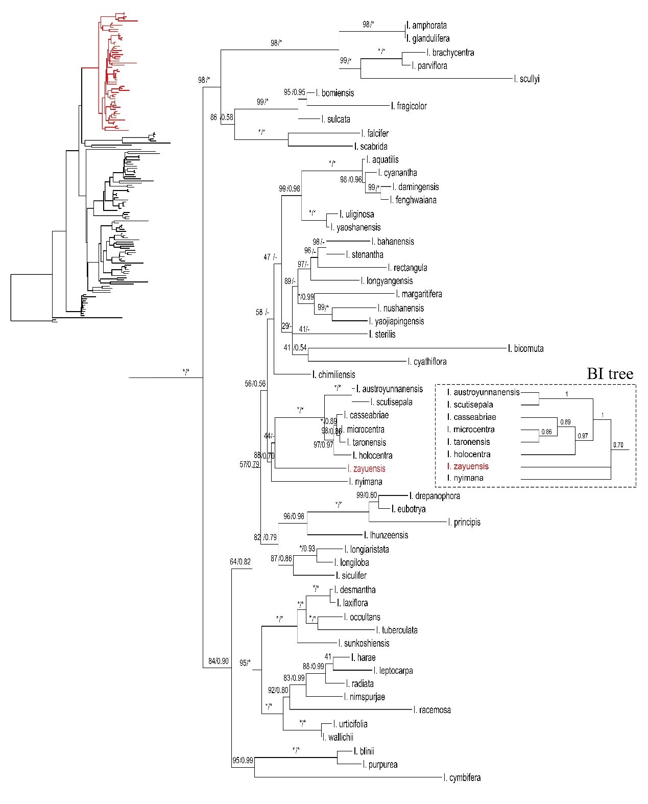
2017年,湖南师范大学丛义艳研究团队在西藏察隅县开展植物资源野外调查时,遇到一种无距的凤仙花属植物,当时拍摄了照片,但未采集标本。通过与武汉植物园胡光万研究团队进行讨论,初步推断该植物可能为凤仙花属中尚未被记载的种类。2024年,胡光万研究团队成员再次前往调查地点开展详细调查并采集标本。经过仔细的形态比较和分子系统学研究,最终确定其为新物种,于是根据其模式产地地名将该植物命名为察隅凤仙花(Impatiens zayuensis)。该种隶属于凤仙花亚属下的总状组(I. sect. Racemosae Hooker & Thomson),与无距凤仙花(I. margaritifera Hook.f.)、燕尾凤仙花(I. casseabriae Y.H.Tan, S.S.Zhou & B.Yang)在形态上相似(图2),但察隅凤仙花的茎上部具腺体、侧生萼片卵形且边缘具齿、唇瓣近斧形或长圆形且口部倾斜,与后面两者相区别。从系统发育关系来看,察隅凤仙花并没有与形态相近的两个无距物种聚在一起,这表明无距这一性状可能在凤仙花属总状组中经历了多次独立演化(图3)。
该新种的发现不仅丰富了西藏地区凤仙花属的物种多样性,也为解析凤仙花属在青藏高原地区的系统演化、适应性辐射和生物地理分布模式提供了新的研究材料。中国科学院武汉植物园与西藏大学联合培养的博士研究生袁桃花为论文第一作者,该研究在王青锋研究员、胡光万研究员和彭帅博士指导下完成,博士研究生胡田、湖南师范大学丛义艳副教授、中南林业勘探院和察隅县林业和草原局的工作人员等也参与了研究。在野外考察和研究过程中,国家重要野生植物种质资源库给予了支持。研究工作得到西藏自治区科技重大专项(XZ202501ZY05151.4)、第二次青藏高原综合科学考察研究(STEP)计划(2024QZKK0200)和国家自然科学基金(32270228)等项目的资助。

图1.察隅凤仙花(I. zayuensis) A. 生境, B. 花序,C & D. 花正面观,E & F.花侧面观, G. 花部解剖(a. 旗瓣,b. 侧生萼片,c. 翼瓣,d. 唇瓣,e. 雄蕊和花梗), H. 果实和果柄,I. 种子,J.叶正面和背面,K. 根。

图2. 察隅凤仙花(I. zayuensis)(A1-I1)和无距凤仙花(I. margaritifera)(A2-I2)形态对比图。 A. 花序,B. 茎上部(示腺体),C. 叶片(示叶基部腺体),D. 花正面观,E. 花侧面观,F. 侧生萼片,G.旗瓣,H.翼瓣,I.唇瓣。

图3. 基于核糖体 nrITS 和叶绿体 atpB–rbcL DNA 序列联合数据构建的系统发育树







